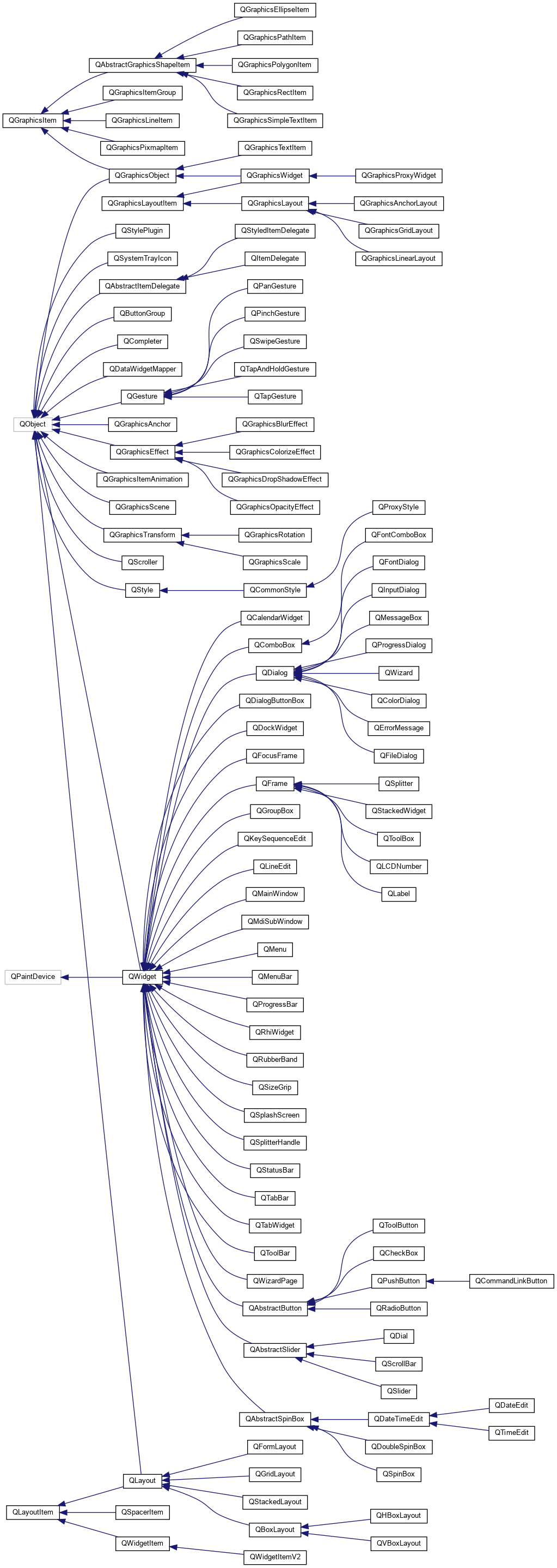
Is there somewhere a visual inheritance tree of the Qt classes?
-
Hi,
The Qt sources are available at https://code.qt.io
-
Would be nice for study. 🙂

Something like this but than all inclusive, and maybe interactive or something?
Also, as a little side question: Can one actually study how the classes are made? Are they public, or do we only have headers?
@DevinQT said in Is there somewhere a visual inheritance tree of the Qt classes?:
Something like this but than all inclusive, and maybe interactive or something?
That would be a very, very large tree... :-D
I haven't seen one, sorry.
Also, as a little side question: Can one actually study how the classes are made? Are they public, or do we only have headers?
@SGaist's link is the official repo. Here is an interactive repo: https://code.woboq.org/qt5/qtbase/src/corelib/kernel/qobject.h.html
-
@DevinQT said in Is there somewhere a visual inheritance tree of the Qt classes?:
Something like this but than all inclusive, and maybe interactive or something?
That would be a very, very large tree... :-D
I haven't seen one, sorry.
Also, as a little side question: Can one actually study how the classes are made? Are they public, or do we only have headers?
@SGaist's link is the official repo. Here is an interactive repo: https://code.woboq.org/qt5/qtbase/src/corelib/kernel/qobject.h.html
I want to make one!
However, when I just checked, for example; the QLayout inherits QObject, but I don't see it in the list "Inherited By:" in the QObject Class documentation.Are these list in the docs just not complete or is there are reason why this is with QLayout?
Where can I find the complete list?
-
I want to make one!
However, when I just checked, for example; the QLayout inherits QObject, but I don't see it in the list "Inherited By:" in the QObject Class documentation.Are these list in the docs just not complete or is there are reason why this is with QLayout?
Where can I find the complete list?
@DevinQT said in Is there somewhere a visual inheritance tree of the Qt classes?:
I want to make one!
Do share your results with the community when you make it
Where can I find the complete list?
Older versions of Qt had documentation that spanned across modules: https://doc.qt.io/qt-5.9/qobject.html
I'm not sure if the change in recent versions was intentional or not.
However, when I just checked, for example; the QLayout inherits QObject, but I don't see it in the list "Inherited By:" in the QObject Class documentation.
Are these list in the docs just not complete or is there are reason why this is with QLayout?
It looks like in the current version of the docs, the Inherited By: field shows the classes in the same module, but doesn't show the classes in other modules.
In your example, QObject is in the Qt Core module but QLayout is in the Qt Widgets module.
-
@DevinQT said in Is there somewhere a visual inheritance tree of the Qt classes?:
I want to make one!
Do share your results with the community when you make it
Where can I find the complete list?
Older versions of Qt had documentation that spanned across modules: https://doc.qt.io/qt-5.9/qobject.html
I'm not sure if the change in recent versions was intentional or not.
However, when I just checked, for example; the QLayout inherits QObject, but I don't see it in the list "Inherited By:" in the QObject Class documentation.
Are these list in the docs just not complete or is there are reason why this is with QLayout?
It looks like in the current version of the docs, the Inherited By: field shows the classes in the same module, but doesn't show the classes in other modules.
In your example, QObject is in the Qt Core module but QLayout is in the Qt Widgets module.
@JKSH said in Is there somewhere a visual inheritance tree of the Qt classes?:
I'm not sure if the change in recent versions was intentional or not.
Probably related to the recent QDoc changes that now involves
clangfor creating the documentation. Maybe a bug? -
@JKSH said in Is there somewhere a visual inheritance tree of the Qt classes?:
I'm not sure if the change in recent versions was intentional or not.
Probably related to the recent QDoc changes that now involves
clangfor creating the documentation. Maybe a bug?@aha_1980 said in Is there somewhere a visual inheritance tree of the Qt classes?:
Probably related to the recent QDoc changes that now involves
clangfor creating the documentation. Maybe a bug?You're probably right. The doc team has marked this as P1: https://bugreports.qt.io/browse/QTBUG-77126
-
@DevinQT said in Is there somewhere a visual inheritance tree of the Qt classes?:
I want to make one!
Do share your results with the community when you make it
Where can I find the complete list?
Older versions of Qt had documentation that spanned across modules: https://doc.qt.io/qt-5.9/qobject.html
I'm not sure if the change in recent versions was intentional or not.
However, when I just checked, for example; the QLayout inherits QObject, but I don't see it in the list "Inherited By:" in the QObject Class documentation.
Are these list in the docs just not complete or is there are reason why this is with QLayout?
It looks like in the current version of the docs, the Inherited By: field shows the classes in the same module, but doesn't show the classes in other modules.
In your example, QObject is in the Qt Core module but QLayout is in the Qt Widgets module.
